一、项目概况
为指导市级社会组织顺利填报2019年度工作报告,积极回应和解答社会组织关于年度工作报告、异常名录相关问题,更好完成异常名录编制和动态管理工作,向社会组织提供优质高效服务,通过本次招标,选择专业机构承接社会组织年报引导服务及异常名录编制处理项目。
现特对社会组织年报引导服务及异常名录编制处理项目进行公开采购。
中标人应与深圳市社会组织管理局就此项目签订合同。
二、项目内容
(一)负责社会组织年报填写咨询接待、政策解答、系统填报指引工作;
(二)负责社会组织年度工作报告形式审查工作,对内容不完整或者有其他不符合要求情形的,及时告知填报人;
(三)对年报信息平台数据库跟踪处理,收集整理相关数据进行统计分析;
(四)负责社会组织年报公开工作,根据社会组织信息公开要求,将相关信息公开在指定信息平台;
(五)负责未提交年度报告的社会组织活动异常名录编制和动态管理工作;
(六)协助优化社会组织年报及异常名录编制处理流程、办事指南及相关表单;
(七)负责社会组织异常名录告知、载入、移出等有关证据、文书、资料的整理归档工作。
三、项目总体要求
投标人必须响应下列要求:
(一)项目服务周期:自签订合同之日起至2020年12月31日;
(二)本项目服务费用为27.25万元人民币,投标人报价不得高于此金额,本项目服务费采用包干制,包括服务成本、法定税费和机构利润,由机构根据招标公告自行测算投标报价;
(三)投标人中标后必须与招标人签订保密协议,不得泄漏工作中所接触获得的信息,须对项目相关数据等信息严格保密,不得外传、不得泄密、不得利用项目数据为自己或第三方谋取利益。
四、投标资质要求
(一)投标人须是深圳市、区民政部门登记成立的社会组织,具备独立法人资质(提供社会组织登记证书扫描件,原件备查);
(二)参加本次政府采购活动前3年内在经营活动中没有重大违法记录,未被列入失信被执行人、重大税收违法案件当事人名单、政府采购严重违法失信行为记录名单(提供声明函,格式自拟);
(三)不接受联合体投标且不得将项目分包或转包。
五、报名方式、时间及地点
(一)报名方式:
投标人须书面递交《投标及履约承诺函》(格式详见附件,法定代表人签字,每页需加盖投标人公章)
(二)报名截止时间:
2019年12月31日17:00(公休日及法定节假日除外)
本单位不接受报名截止时间结束后的电话、传真、电子邮件等其他形式的报名。
(三)报名地点:
深圳市罗湖区笋岗东路12号中民时代广场座A座1509室。联系人:郑培伟,联系电话:82485944。
六、投标文件要求及递交时间、地址
(一)投标文件包含但不限于以下内容:
1.投标单位法人资格证明、授权委托书原件及授权委托人身份证复印件(委托书需列明委托事项、委托期限、被授权人姓名、身份证号码、提供被授权人身份证复印件、法人签字、加盖公章)
2.投标单位法人登记证书复印件(加盖公章)
3.投标报价经费预算表(法人签名、加盖公章)
4.项目实施方案
5.投标人无重大违法记录声明函(提供声明函、格式自拟)
6.其他相关材料(见评标信息)
投标文件一式五份,装订成册并密封(所有复印件需加盖公章,整套材料加盖骑缝章)。所有投标文件应于评标会当天下午14:30前递交至罗湖区笋岗东路12号中民时代广场A座18楼视频会议室。
(二)评标会时间地点
1.评标会时间:2020年1月14日下午3:00。
2.评标会地点:深圳市罗湖区笋岗东路12号中民时代广场A座18楼视频会议室。
3.请投标人按时参加评标会(参加评标会的被授权人需出具身份证原件核验,若投标单位更换被授权人,应按要求重新提交授权委托书、被授权人身份证)。
七、评标信息
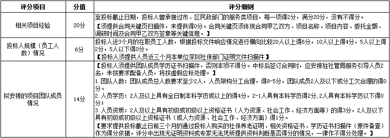
(一)本次评标采用综合评分法。评审小组以招标文件为依据,对投标文件进行评审,对投标人的投标报价、技术部分及综合实力部分内容按百分制打分,其中投标报价分20分,技术分40分,综合实力分40分。
(二)评分细则
1.投标报价得分(20分)
价格分统一采用低价优先法计算,即满足招标文件要求且投标价格最低的投标报价为评标基准价,其价格分为满分。其他投标人的价格分统一按照下列公式计算:
投标报价得分=(评标基准价/投标报价)×20分
但当投标报价低于项目预算70%时视为无效报价,本项不得分。
2.技术分(40分)

3.综合实力分(40分)

附件:投标及履约承诺函
深圳市社会组织管理局
2019年12月18日