一、项目概况
(一)项目名称:深圳市民政局官方微信公众号和微博日常运维管理项目
(二)选取中标单位数量:1个
(三)合同期限:1年
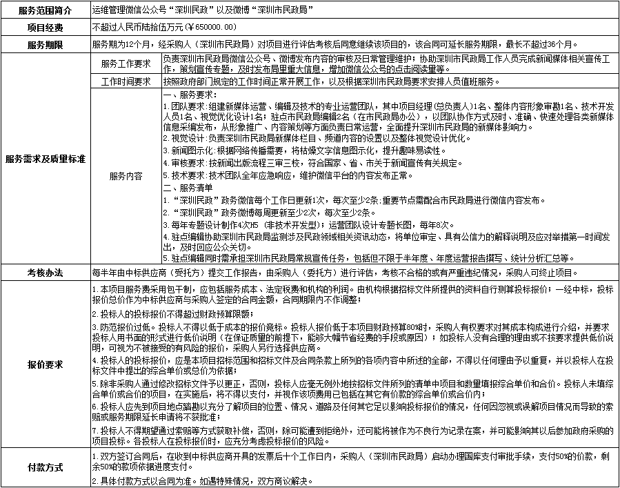
二、项目需求书

三、资质要求
1.投标人必须是在中华人民共和国境内注册并合法运作的独立法人机构。
2.投标人参与本项目投标前三年内,在经营活动中没有重大违法记录;参与本项目政府采购活动时不存在被有关部门禁止参与政府采购活动且在有效期内的情况;具备《中华人民共和国政府采购法》第二十二条第一款的条件;参与政府采购项目投标的供应商未被列入失信被执行人、重大税收违法案件当事人名单、政府采购严重违法失信行为记录名单、企业经营异常名录、联合惩戒清单或严重违法失信企业名单。(以上内容由投标人在《政府采购投标及履约承诺函》中作出声明)
注:“信用中国”“中国政府采购网”以及“深圳市政府采购监管网”为供应商信用信息的查询渠道,相关信息以中标通知书发出前的查询结果为准。
3.不接受联合体投标,且不得将项目分包或转包。
四、投标文件(需逐页加盖公章):
1.投标单位的营业执照或社会组织法人登记证书(需在有效期内)。
2.投标单位税务登记证。
3.投标单位开户银行、账号。
4.法人代表人授权委托书。
5.受委托人身份证复印件。
6.政府采购投标及履约承诺函(就资质要求第2、3点作出书面承诺)。
7.提供业绩说明文件。业绩要求时间从2016年10月1日至递交投标文件当天(附合同)。
8.投标文件一式3份,正本1份,副本2份,每份投标文件封面标明“正本”或“副本”。
五、报名时间及地址
1.报名截止时间:2019年11月25日(星期一)17:00。
2.报名地点:深圳市罗湖区笋岗东路12号中民时代广场A座1602室。联系人:常女士,联系电话:25831553。
本单位不接受报名截止时间后递交的纸质、电子、传真等所有形式的报名文件。
六、投标单位有下列情况之一的,其投标将被拒绝或作无效投标处理:
1.未在规定时间内将投标书送达规定地点的。
2.投标书未按规定密封或未按要求加盖公章或投标文件签署不符合要求的。
3.投标文件无法人代表签字或签字无法人代表有效委托的。
4.投标单位不符合投标单位资格要求的。
5.投标单位不符合项目报价要求的。
6.投标文件中提供伪造、虚假材料的。
7.服务方案不符合要求的。
七、评标方法及标准
本项目采用票决法,确定得票排名第一的投标人为拟成交供应商。如得票靠前的拟成交供应商放弃成交、因不可抗力不能履行合同、被查实存在影响谈判结果的不诚信行为等情形,不符合成交条件的,采购人可按照评审委员会提出的合格供应商名单排序依次确定的后续供应商为候选成交供应商,或重新组织采购。
附:《政府采购投标及履约承诺函》
深圳市民政局
2019年11月18日
附件: