 无障碍    长者助手 我的收藏   收藏
政府信息公开 规章库

深圳市民政局政府信息公开

索引号: 11440300007542195T/2011-00045 分类:
发布机构: 深圳市民政局 成文日期: 2011-06-30
名称: 广东省物价局关于加强我省殡葬服务价格管理及有关问题的通知
文号: 粤价〔2011〕153号 发布日期: 2011-06-30
主题词:
【打印】 【字体:    

广东省物价局关于加强我省殡葬服务价格管理及有关问题的通知

发布日期:2011-06-30  浏览次数:-

粤价〔2011〕153号

各地级以上市物价局,深圳市发展改革委、市场监管局,佛山市顺德区发展规划和统计局:

  为贯彻落实省人民政府《关于强化全省殡葬基本公共服务的意见》(粤府〔2011〕67号)精神,规范殡葬服务价格行为,维护群众和殡葬服务单位的合法权益,根据《广东省行政事业性收费管理条例》、《广东省定价目录》等有关规定,结合我省实际,现就我省殡葬服务收费项目、管理形式、审批权限、收费标准及有关问题重新明确如下:

  一、殡葬服务收费项目及定价管理形式

  我省殡葬服务价格包括殡葬服务收费(包括基本服务和选择性服务)、公墓服务收费和殡葬用品价格。殡葬服务价格实行全省统一政策、分级管理的办法,根据服务项目的市场竞争条件分别实行政府定价、政府指导价和市场调节价管理。

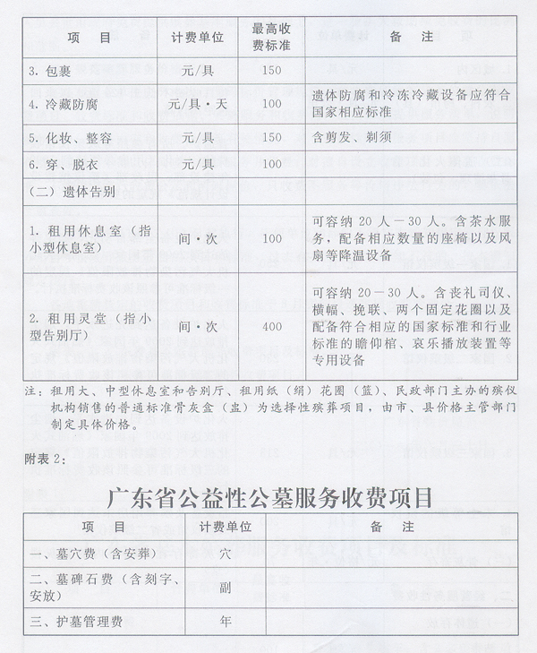
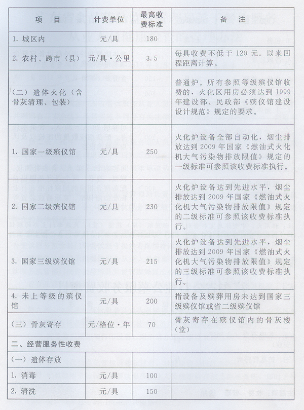
  (一)殡葬基本服务:基本服务项目是指在办理丧事过程中需提供的基本服务内容,包括遗体接运、遗体存放、遗体告别、遗体火化、骨灰寄存五项,由省统一制定收费项目,实行政府定价管理。

  (二)选择性殡葬服务:指除殡葬基本服务项目以外,在办理丧事过程中应丧属要求提供的其他服务项目。选择性服务项目由殡葬服务单位向当地政府民政主管部门提出,经地级以上市政府民政主管部门会同价格主管部门核准立项,实行政府指导价管理。

  (三)公墓服务:包括公益性公墓和经营性公墓服务。其中,公益性公墓服务收费项目由省统一制定,包括墓穴费、墓碑石费和护墓管理费三项,实行政府定价管理;经营性公墓服务收费项目由当地政府民政主管部门会同价格主管部门核准立项,实行政府指导价管理。

  (四)丧葬用品价格:丧葬用品经营单位包括民政部门主办的殡葬服务单位、民营殡葬企业以及个体工商户等。其中,民政部门主办的殡葬服务单位销售的丧葬用品价格实行政府指导价管理;其他经营者提供的丧葬用品价格实行市场调节价。

  二、殡葬服务收费标准及审批

  (一)殡葬基本服务:殡葬基本服务项目以不营利为原则。遗体接运、遗体火化、骨灰寄存三项属行政事业性收费项目,其收费仍按我局《关于调整我省殡葬基本服务收费标准的复函》(粤价函〔2006〕661号)规定执行;遗体存放、遗体告别两项按经营性服务项目管理,具体收费标准由各地级以上市政府价格主管部门在省规定的范围内制定(见附表1)。

  (二)选择性殡葬服务:选择性殡葬服务项目按经营性服务项目管理,收费标准由市、县政府价格主管部门按照保本微利的原则制定,报上一级政府价格主管部门备案。

  (三)公墓服务:公墓服务收费包括公益性公墓服务收费和经营性公墓服务收费。其收费标准由当地政府价格主管部门按照合理补偿服务成本的原则制定,报上一级政府价格主管部门备案。其中墓穴、骨灰存放格位的出租(售)收费一般按年度计收,收费年限按国家有关规定执行(公益性公墓收费项目见附表2)。

  (四)丧葬用品价格:民政部门主办的殡葬服务单位销售的丧葬用品价格实行差率控制管理,具体管理办法由地级以上市政府价格主管部门制定。

  三、加强殡葬服务价格管理

  殡葬服务业是社会特殊服务行业,殡葬服务收费是广大人民群众普遍关注的热点问题,也是政府管理的重要民生价格。各地政府价格主管部门应会同民政、财政等有关部门,根据本通知规定对本行政区域内各殡葬服务单位的收费进行一次全面认真的清理,按照有利于殡葬事业科学发展、合理补偿成本,兼顾社会承受能力等原则,充分考虑辖区内和地区之间的合理衔接,重新审定收费项目和收费标准,并向社会公布。其中,对省已制定最高收费标准的殡葬服务项目,其现行收费标准超过省定标准的,应尽快予以调整;现行收费标准低于省定标准的地区,可按现标准执行,原则上不得上调收费标准。本通知规定由各地制定收费标准的殡葬服务项目,现行收费标准过高的,应本着切实减轻人民群众负担的原则,适当降低收费标准。有条件的地区,可在五保户、城乡低保对象和生活困难的优抚对象以及城市“三无”人员去世由政府免费提供殡葬基本服务的基础上,进一步扩大救助减免收费的比例和范围。

  四、规范殡葬服务价格行为

  各殡葬服务单位应严格执行明码标价管理规定,在收费场所等显著位置公布收费项目、收费标准和收费依据。实施服务和收费前,应向群众提供服务清单,说明服务项目、服务内容和收费标准等有关情况,对于选择性殡葬服务项目应坚持自愿有偿的原则,不得以任何理由强制服务并收费。对擅自设立收费项目、提高收费标准,不按规定实行收费公示和明码标价,只收费不服务等价格违法行为的,要依法严肃查处。

  本通知自2011年7月1日起执行,任何单位和部门不得在本通知规定管理权限外出台涉及殡葬服务收费的项目和标准,过去有关规定与本通知不符的,按本通知规定执行。

  各地重新核定的收费项目和收费标准于8月底前报送我局收费管理处。

  附表:1.广东省基本殡葬服务收费项目及标准
     2.广东省公益性公墓服务收费项目

广东省物价局
二○一一年六月三十日


附件:

1.W020110718337382317730.jpg

2.W020110718337382477762.jpg

3.W020110718337382479004.jpg